
Oprogramowanie BSS2000M do symulacji akumulatora
Profesjonalne oprogramowanie symulacyjne firmy ITECH BSS2000M współpracuje z najnowszym, wysokiej klasy, dwukierunkowym zasilaczem DC tej firmy serii IT6000B, IT6000C, IT-M3400 lub IT-M3600. Może symulować akumulatory różnych typów jednocześnie w maksymalnie 20. kanałach, pokrywając zakres mocy wyjściowych do 1152 kW. Oprogramowanie zapewnia swoim użytkownikom szeroko-zakresowe narzędzie do symulacji akumulatora, poczynając na modułach małej mocy, a na systemach zasilania akumulatorowego dużej mocy kończąc.
Wraz z rozwojem techniki akumulatorowej masa i gęstość energii akumulatorów uległy dalszym usprawnieniom, przy jednoczesnym zmniejszeniu kosztów, umożliwiając ich szerokie zastosowanie w pojazdach „nowej energii”, magazynach energii fotowoltaicznej oraz produktach elektroniki konsumpcyjnej. Aby móc w pełni zweryfikować własności akumulatora w różnych stanach naładowania (SoC), jego konstruktor musi przeprowadzić ogromną liczbę testów we wczesnym stanie prac naukowo-badawczych, ciągle optymalizując konstrukcje swojego produktu lub wybrać akumulator bardziej odpowiedni.
Wielokanałowe, profesjonalne oprogramowanie symulacyjne BSS2000M, jak również jednokanałowe wersje profesjonalną BSS2000Pro i podstawową BSS2000 zaprojektowano specjalnie do realizacji powyższych scenariuszy testowych. Użytkownik symulatora akumulatora może szybko ustawiać różne stany naładowania akumulatora (SOC) bez potrzeby realizacji rzeczywistego procesu ładowania i rozładowywania, poprawiając tym znacznie sprawność prowadzonego testu. Z drugiej strony, wymienione oprogramowanie z pewnością rozwiąże problemy związane z rosnącymi kosztami zakupu i magazynowania różnego typu akumulatorów.
Własności:
• Maksymalne napięcie i moc symulowanego akumulatora: 2250 V/1152 kW
• Obsługa wielokanałowej symulacji statusu modułu akumulatorów
• Dwukierunkowy, regeneracyjny symulator akumulatora, maksymalna sprawność regeneracji 95%
• Bezprzerwowe przełączanie między trybami ładowania i rozładowywania akumulatora
• Obsługa importowania krzywej charakterystycznej akumulatora zdefiniowanej przez użytkownika
• Obsługa szybkiego konfigurowania krzywych charakterystycznych akumulatora przez wprowadzanie parametrów wspólnych
• Obsługa importowania plików matematycznych (.mat) *2
• Funkcja samo-definiowania protokołu BMS (systemu zarządzania akumulatorem), realizowanie komunikacji szyną CAN z zewnętrznym modułem sterującym
• Wbudowane różne typy akumulatorów (włącznie z kwasowo-ołowiowymi, litowo-jonowymi, LMO, LNMCO i LMO, LFP, LTO, NiMH) *1
• Funkcja ustawiania parametrów zabezpieczenia akumulatora
• Funkcja ustawiania stanu początkowego wyprowadzania akumulatora
• Funkcja tworzenia protokołu z danymi testu
• Przeglądanie krzywych akumulatora i funkcja wyświetlania krzywej w czasie rzeczywistym
• Elastyczna funkcja powiększania przez zrównoleglanie przy potrzebie symulowania większego prądu lub mocy
• Obsługa symulowania akumulatorów w maksymalnie 20 kanałach *3
*1 Oprogramowanie w wersji podstawowej BSS2000 jest przeznaczone do symulowania akumulatorów ołowiowo-kwasowych i litowo-jonowych
*2 W wersji BSS2000 Pro i wersji wielokanałowej BSS2000M
*3 Dotyczy wersji BSS2000M
Aplikacje
Ustawianie parametrów wspólnych akumulatorów i funkcja symulacji
| Przez połączenie modelowania akumulatorów różnych typów z bardzo szybkimi algorytmami wersje BSS2000, BSS2000 Pro i BSS2000M oprogramowania zapewniają użytkownikowi możliwość korzystania z funkcji symulowania w czasie rzeczywistym krzywej akumulatora. Nie trzeba znać wewnętrznych parametrów akumulatora, wystarczy tylko wybrać typ akumulatora, a krzywą charakterystyczną akumulatora będzie można łatwo wygenerować, ustawiając wartości kliku jego parametrów, w tym napięcia w stanie całkowitego naładowania, napięcia w stanie pełnego rozładowania, pojemności znamionowej, liczby w połączeniu szeregowym, liczby w połączeniu równoległym, znamionowej rezystancji wewnętrznej itd. Dzięki silnemu wsparciu, jakim jest sprzęt firmy ITECH, symulator akumulatora umożliwia pakietów akumulatorów o pojemnościach do 1152 kW, spełniając tym wymagania testowe użytkowników paneli słonecznych, akumulatorów służących jako magazyny energii, pojazdów elektrycznych i innych urządzeń dużej mocy. | ![]() |
Krzywa charakterystyczna akumulatora definiowana przez użytkownika
| Wersje BSS2000, BSS2000 Pro i BSS2000M oprogramowania zapewniają użytkownikowi funkcję symulowania krzywej akumulatora przez importowanie danych, aby spełnić różne wymagania symulowania. Aby zasymulować krzywą charakterystyczną ładowania i rozładowywania akumulatora, użytkownik może importować dan ładowania i rozładowywania testowanego akumulatora w postaci pliku csv. Funkcja ta nadaje się nie tylko do symulowania akumulatorów konwencjonalnych, lecz również do symulowania niektórych akumulatorów specjalnych lub nietypowych. | ![]() |
Obsługa funkcji importowania plików .mat
Oprogramowanie symulacyjne BSS2000Pro i BS2000M zapewnia profesjonalnym naukowcom w dziedzinie akumulatorów funkcję importowania plików matematycznych (.mat), dzięki czemu mogą oni symulować odpowiednie krzywe charakterystyczne modeli matematycznych różnych akumulatorów. Funkcja ta ma ogromne znaczenie w pracach naukowych nad adaptowalnością nowych akumulatorów i produktów, a także nad zastosowaniami konwencjonalnych akumulatorów w specjalnych otoczeniach. Krzywe charakterystyczne akumulatorów konwencjonalnych typów lub modele matematyczne bazują zwykle na warunkach typowych, lecz dla nowych akumulatorów lub aplikacji w otoczeniach specjalnych konstruktorzy potrzebują często budować nowe modele akumulatorów, aby w sposób bardziej realistyczny odzwierciedlić własności tych akumulatorów w specyficznych kontekstach aplikacyjnych. Wymieniona funkcja została opracowana specjalnie do takich zastosowań. Użytkownik może do celów symulacji zbudować model matematyczny nowego akumulatora za pomocą platformy symulacyjnej MATLAB* strony trzeciej i zaimportować plik .mat do programu BSS2000 Pro lub BSS2000M, a następnie zweryfikować adaptacyjność w aplikacjach praktycznych.
* MATLAB jest oprogramowaniem matematycznym opracowanym przez MathWorks, USA
Wbudowane, do wyboru, dane akumulatorów różnych typów
| Profesjonalne oprogramowania symulacyjne BS2000 Pro i wielokanałowe BS2000M zapewniają użytkownikowi unikatowe funkcje modelowania. Mają wbudowane dane popularnych akumulatorów różnych typów, a w tym też ich krzywe charakterystyczne. Aby móc symulować krzywe charakterystyczne modułów akumulatorów różnych typów i o różnych pojemnościach, użytkownik powinien tylko wybrać typ akumulatora i skonfigurować jego parametry szeregowe oraz równoległe. Użytkownik oprogramowania BSS Pro może wybrać akumulatory następujących typów: litowo-jonowe, LMO, LNMCO, LMN CO i LMO, LFP, LTO i NiMH. * Podstawowa wersja oprogramowania BSS2000 może być używana do symulowania akumulatorów kwasowo-ołowiowych i litowo-jonowych. |
![]() |

Funkcja ustawiania stanu początkowego naładowania akumulatora
| Użytkownik wersji oprogramowania BSS2000, BSS2000 Pro i BSS2000M może ustawiać wartość pojemności początkowej akumulatora, aby badać parametry rozruchowe lub parametry zarządzania energią testowanego obiektu w sytuacjach, a których akumulator jest w pełni naładowany lub zużyty, i to bez potrzeby przeprowadzania operacji rzeczywistego ładowania i rozładowania, poprawiając tym sprawność testu. | ![]() |
Monitorowanie parametrów prowadzone w czasie rzeczywistym
| Wersja BSS2000M oprogramowania symulacyjnego akumulatora zapewnia użytkownikowi funkcję sterowania wielokanałowego i obsługę funkcji przeglądania edytowanych krzywych. W trakcie prowadzenia testu są jednocześnie monitorowane w czasie rzeczywistym parametry pracy oraz krzywe pracy symulatora akumulatora. Aby umożliwić osobom personelowi badającemu i testującemu śledzenie danych eksperymentu, oprogramowanie zapewnia funkcję generowania protokołów, a zapisywane dane zawierają wartości napięcia, prądu, mocy, pojemności akumulatora, a także informacje odnośnie stanu początkowego (SoC) i statusu ładowania/rozładowania. | ![]() |
Bezprzerwowe symulowanie stanu naładowania/rozładowania akumulatora
| W warunkach rzeczywistych, które mają miejsce np. w poruszającym się pojeździe z napędem elektrycznym, pojazd ten zwalnia, przyspiesza lub hamuje, a akumulator jest przełączany w sposób ciągły miedzy dwoma stanami, rozładowywania i odnawiania energii. Stąd też i symulator potrzebuje elastycznie przełączać się między stanami ładowania i rozładowywania i odpowiadać w sposób terminowy zależnie od zmian stanu zewnętrznego. Symulator akumulatora (w wersji BSS2000, BSS2000 Pro lub BSS2000M) korzysta z własności sprzętowych źródła i obciążenia w jednym urządzeniu, które umożliwiają bezprzerwowe przełączanie między ładowaniem a rozładowywaniem, aby móc w sposób bardziej realistyczny symulować własności akumulatora. | ![]() |
Ustawianie parametrów ochrony
| W zastosowaniach praktycznych, aby przedłużyć serwisowy czas życia akumulatora i uchronić go przed przed przeładowaniem i nadmiernym rozładowaniem, system zarządzania akumulatorem (BMS) umieszony w pakiecie akumulatorów ograniczy w różnych aplikacjach przedział bezpieczeństwa akumulatora. Gdy zostanie przekroczona w górę lub w dół wartość graniczna ochrony, to oprogramowanie przerywa natychmiast obwód, aby chronić zarówno akumulator, jak i testowany obiekt. Oprogramowanie symulacyjne (w wersjach BSS2000, BSS2000 Pro i BSS2000M) obsługuje wiele różnych ustawień warunków ochrony: wartości alarmowej górnej i dolnej stanu naładowania akumulatora (SoC), wartości górnej i dolnej ochrony stanu SoC, wartości alarmowej górnej i dolnej napięcia w stanie przeładowania akumulatora (OCV) i wartości górnej i dolnej ochrony w stanie OCV. | ![]() |
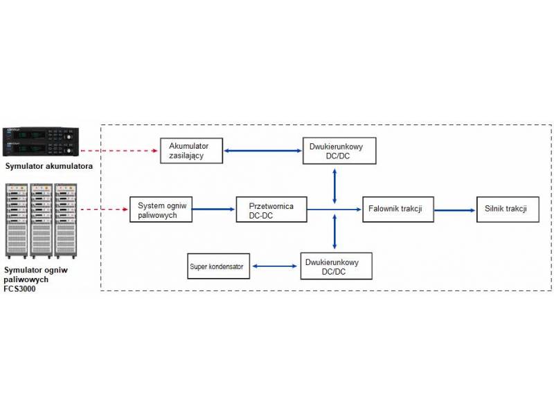
Aplikacja 1: pojazd z napędzany wodorowymi ogniwami paliwowymi
| Cel testu – zweryfikowanie strategii zarządzania dystrybucją energii ogniw paliwowych i pakietów akumulatorów litowo-jonowych Tryb 1: Akumulator mocy i systemy ogniw paliwowych doprowadzają zasilanie do silnika Tryb 2: System ogniw paliwowych zasila silnik i w tym samym czasie ładuje akumulator mocy (gdy stan naładowania akumulatora (SoC) jest niski) Tryb 3: Energia hamowania silnikiem jest przekazywana z powrotem do akumulatora |
![]() |
Rozwiązanie firmy ITECH: Oprogramowanie BSS2000 plus zasilacz dwukierunkowy DC serii IT6000C lub IT6000B
Zalety: symulator akumulatora może symulować akumulator mocy,
symulator akumulatora może realizować bezprzerwowe przełączanie między ładowaniem a rozładowywaniem
wiele różnych typów akumulatorów (akumulator litowy, litowo-żelazowo-fosforowy i inne)

BMS – system zarządzania akumulatorami
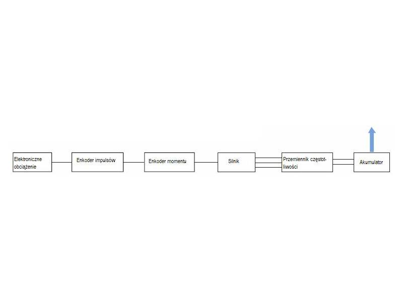
Aplikacja 2: test jednostki zarządzającej pracą silnika (MCU)
| Cel testu: zweryfikowanie wartości parametrów jednostki sterującej pracą silnika (MCU) w różnych stanach naładowania akumulatora (SoC) Rozwiązanie firmy ITECH: oprogramowanie BSS2000 Pro plus zasilacz dwukierunkowy DC serii IT6000C lub IT6000B Zalety: – możliwość arbitralnego wyspecyfikowania stanu początkowego naładowania akumulatora (SoC) – weryfikowanie wartości parametrów jednostki sterującej pracą silnika (MCU) w warunkach stanu ograniczenia mocy akumulatora – automatyczna absorpcja rewersyjnej siły elektromotorycznej silnika w celu ochrony jednostki sterującej jego pracą |
![]() |

Aplikacja 3 – inteligentna sieć elektroenergetyczna
| Cel testu: zweryfikowanie wartości parametrów elektrycznych systemu sterowania mocą przetwornika zmagazynowanej energii Rozwiązanie firmy ITECH: oprogramowanie BSS2000 Pro plus zasilacz dwukierunkowy DC serii IT6000C lub IT6000B Zalety: – maksymalna moc symulatora akumulatora równa 1152 kW – obsługa wielu typów akumulatorów (do wyboru), w tym litowych, kwasowo-ołowiowych i innych |
![]() |

Aplikacja 4: transport
| Cel testu: Prace naukowo-badawcze nad dystrybucja energii systemów zasilania pojazdu szynowego energią pozyskiwaną z wodoru Rozwiązanie firmy ITECH: oprogramowanie BSS2000 Pro plus zasilacz dwukierunkowy DC serii IT6000C lub IT6000B Zalety: – definiowanie przez użytkownika krzywych charakterystycznych akumulatora – obsługa importu plików formatu .mat, wygodnych pracach naukowo-badawczych prowadzonych nad własnościami akumulatorami nowych typów stosowanych w systemach napędowych – wyświetlanie w czasie rzeczywistym napięcia akumulatora, prądu, pojemności, energii i stanu naładowania (SoC) |
![]() |






























